에너지 하베스팅 시스템을 이용한 웨어러블 애플리케이션은 적절한 동작을 위해 수 μW대에서 1W 이상에 이르기까지 다양한 수준의 전력 레벨을 필요로 한다. 이에 따라 시스템 디자이너가 선택의 폭을 넓힐 수 있도록 다양한 전력 변환 IC 제품들이 나와 있다. 그러나 이 전력 스펙트럼상에서 nA대 전류를 변환해야 하는 하단부의 경우 IC 선택폭이 제한적이다.
휴대 전원 애플리케이션 분야는 광범위하며 그 유형도 여러 가지다. 휴대 전원 제품은 수 μW의 평균 전력을 소모하는 WSN(Wireless Sensor Node)에서부터 수백 와트-시 배터리 팩을 사용하는 카트 기반 의료용 및 데이터 포착 시스템에 이르기까지 다양하다.
그런데 이러한 다양성과는 별개로, 디자이너들은 갈수록 높아지는 기능을 지원하기 위해 계속해서 더 높은 전력을 필요로 하며, 이용할 수 있는 어떤 전원 소스로든 배터리를 충전하고 싶어한다는 공통적인 경향을 발견할 수 있다.
첫 번째 경향을 충족시키려면 배터리 용량을 높여야 한다. 그러나 사용자는 인내심이 많지 않으므로, 이와 같이 높아진 용량을 적정한 시간 내에 충전해야 하며 그러기 위해서는 충전 전류를 높여야 한다. 그리고 두 번째 경향을 충족시키려면 여러 유형의 입력 소스와 전원을 처리해야 하므로, 배터리 충전 솔루션에 대해 극히 높은 유연성이 요구된다. 더욱이 사물인터넷(IoT)을 구현하기 위해 무선 센서가 급격히 늘어남에 따라 무선 저전력 장치들에 적합한, 즉 소형화되고 효율적인 전력 컨버터에 대한 요구 또한 높아지고 있다.
IoT와 관련해서 최근 빠르게 성장하고 있으며, 특히 에너지 하베스팅 관점에서 흥미로운 분야가 웨어러블 기기다. 이 시장은 아직은 태동 단계로, 삼성 갤럭시 기어나 구글 글래스 등의 제품들을 예로 들 수 있다. 특히 기대감이 높은 폼팩터는 손목 시계형이다. 물론 여기서 말하는 손목 시계라는 것은, 1940년대에 방영된 고전적인 미국 만화에서 딕 트레이시(Dick Tracy)가 차고 나왔던 손목 시계 형태의 양방향 손목 라디오를 말하는 것은 아니다. 스마트폰을 통해 음성과 데이터 통신, 인터넷 검색, 스트리밍 비디오 기능을 실행할 수 있는 첨단 버전을 말한다. 이미 시장에는 많은 제품이 나와 있다. 아마존을 검색해 보면 그와 같은 제품을 대여섯 개 정도 볼 수 있으며, 그 중 특히 눈길을 사로 잡는 것은 퀄컴의 Toq이다. 하지만 사람들이 제품에 대해 높은 기대를 갖고 있으며 무성한 소문을 낳고 있는 제품은 바로 애플의 iWatch이다.
또한 웨어러블 기술은 사람뿐만 아니라 동물 대상으로도 많은 애플리케이션을 활용할 수 있다. 말에게 사용하는 초음파 치료 패치와 전자 안장을 예로 들 수 있으며, 이러한 장치들을 다른 동물들에게 목걸이 형태로 적용함으로써 다양한 방식으로 추적, 식별, 진단 등을 실시할 수 있다.
이와 같은 대다수 장치들은 어떤 애플리케이션인가에 상관없이, 메인 전원으로 배터리를 필요로 한다. 사람에게 사용하는 애플리케이션은 조만간 착용 가능한 섬유(웨어러블 패브릭)를 사용하여 태양으로부터 전기를 생산할 수 있게 될 것으로 보인다. 이것은 일종의 ‘전기 옷(Power Suit)’이다. 이와 같은 연구의 선봉에 서 있는 연구 프로젝트가 유럽연합에서 지원하고 있는 Dephotex다.
이 연구 프로젝트에서는 광전지 소재를 사람이 입을 수 있도록 충분히 가볍고 유연하게 만드는 기법들이 개발됐다. 이러한 소재는 당연히 광자(Photon)를 전기 에너지로 변환할 수 있을 것이다. 그 후에는 이를 이용하여 사용자가 착용하고 있는 다양한 형태의 전자 장비를 구동하고 일차 전지를 충전할 뿐만 아니라 이 두 가지 일을 조합할 수도 있을 것이다.
전력 변환상의 과제
전력 스펙트럼의 가장 하단 쪽에는 WSN에 통상적으로 이용되는 것과 같이, 나노 전력을 변환해야 하는 에너지 하베스팅 시스템이 있다. 이 시스템에는 매우 낮은 수준의 전력과 전류를 처리할 수 있는 전력 변환 IC가 필요하다. 이러한 전력과 전류는 각각 수십 μW와 nA에 이를 수 있다.
예를 들어 진동 에너지 하베스팅과 실내 또는 웨어러블 광전지 셀 같은 규격화된 첨단 에너지 하베스팅 기술은 통상적인 동작 조건으로 수mW대의 전력을 발생시킬 수 있다. 이 경우 전력 수준이 미미하다고 생각할 수 있지만, 하베스팅 소자를 오랫동안 작동시킨다는 것을 고려하면, 이 기술이 에너지 공급 면에서나 에너지 단위당 비용 면에서 장기적인 수명의 일차 전지와 거의 비슷하다는 것을 알 수 있다. 뿐만 아니라 에너지 하베스팅을 적용한 시스템은 통상적으로 에너지가 완전히 고갈된 후 재충전할 수 있다. 이것은 일차 전지를 사용하는 시스템에서는 불가능한 일이다. 그러나 대다수는 주변 에너지 소스를 일차적인 전원 소스로 이용하면서, 여기에 보완적으로 일차 전지를 사용해 주변 에너지 소스가 사라지거나 이용할 수 없게 되었을 때 이러한 일차 전지로 전환할 수 있게 한다.
에너지 하베스팅 소스가 제공하는 에너지는 당연히 그 소스를 얼마나 오랜 시간 가동하는가 하는 것에 따라 달라진다. 그러므로 수확된 에너지를 비교하기 위한 일차적인 지표는 에너지 밀도가 아닌 전력 밀도이다.
에너지 하베스팅은 통상적으로 이용할 수 있는 전력이 낮고 가변적이며 예측하기 어려우므로, 에너지 하베스팅과 이차적인 전원 소스로 전환할 수 있는 하이브리드 구조를 많이 사용한다. 이차 전원은 재충전 가능 배터리이거나 축전 커패시터(또는 슈퍼 커패시터)일 수 있다.
하베스팅 시스템은 계속해서 에너지를 공급할 수 있지만 전력이 낮으므로 시스템의 에너지 소스로 이용한다. 배터리나 커패시터 같은 이차 전력 저장소는 높은 출력 전력을 제공할 수 있지만, 적은 에너지를 저장하고 있으므로 필요할 때만 이곳에서 전력을 공급 받고, 평상시에는 하베스팅 시스템에서 에너지를 공급 받는다. 그러므로 전력을 하베스팅할 수 있는 주변 에너지가 사라졌을 때는 이차적인 전력 저장소를 이용해 하위의 전자 시스템이나 WSN을 구동해야 한다. 물론 이렇게 하기 위해서는 시스템 디자이너의 관점에서 복잡성이 추가될 것이다. 주변 에너지 소스가 부족해졌을 때, 이를 보충하기 위해 이차 저장소에 얼마나 많은 에너지를 저장해야 하는가 등을 고려해야 하기 때문이다.
에너지 하베스팅에 이용하기 위한 솔루션

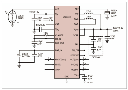
그림 1. LTC3331 에너지 하베스팅 및 배터리 수명 연장 디바이스
다행히 이러한 시스템을 설계하는 디자이너들을 위해, 웨어러블 기술 애플리케이션에 사용할 수 있도록 극히 낮은 수준의 하베스팅 전력 처리에 필요한 기능과 성능 특성을 갖춘 전력 변환 IC 제품들이 다수 출시되었다. 리니어 테크놀로지(Linear Technology)의 최신 에너지 하베스팅 솔루션인 LTC3331은 이와 같은 요구를 충족시킬 수 있다(그림 1).
이 제품은 최대 50mA의 연속 출력 전류를 제공할 수 있는 포괄적인 에너지 하베스팅 솔루션으로서, 하베스팅 에너지를 이용해 배터리 수명을 연장할 수 있도록 한다. 이 디바이스 제품은 하베스팅 에너지에서 부하로 레귤레이트 전력을 공급할 때는 배터리에서의 공급 전류를 필요로 하지 않으며, 무부하 조건에서 배터리로 동작할 때는 950nA만 필요로 한다. LTC3331은 고전압 에너지 하베스팅 전원장치와 재충전 가능한 배터리로 구동되는 동기식 벅-부스트 DC/DC 컨버터를 통합함으로써, WSN에 이용되는 것과 같은 에너지 하베스팅 애플리케이션에 이용하도록 단일 비중단 출력을 제공할 수 있다.
LTC3331의 에너지 하베스팅 전원은 AC 또는 DC 입력을 수용할 수 있는 전파(Full-wave) 브리지 정류기와 고효율 동기식 벅 컨버터로 이루어졌으며 압전(AC), 태양광(DC), 자기(AC) 소스로부터 에너지를 하베스팅할 수 있다. 10mA 션트로 하베스팅된 에너지를 이용해 배터리를 간편하게 충전할 수 있으며 ‘Low-battery’ 차단 기능은 배터리가 극심하게 방전되는 것을 방지한다. 재충전 가능한 배터리를 이용하여 입력에서 1.8V∼5.5V로 동작하는 동기식 벅-부스트 컨버터를 구동시킨다. 그러므로 하베스팅 에너지를 사용할 수 없게 되었을 때 이를 이용하면 입력이 출력보다 높든, 낮든, 동일하든 상관 없이 출력을 레귤레이트할 수 있다.
이 제품의 배터리 차저는 마이크로전력 소스를 다룰 때 매우 중요한 전력 관리 기능을 제공한다. LTC3331은 배터리 차저에 대한 로직 제어를 통합함으로써 에너지 하베스팅이 여분의 에너지가 남았을 때만 배터리를 충전하도록 한다.
이와 같은 로직 기능이 없을 경우 에너지 하베스팅 소스가 스타트업 시 최적이 아닌 동작 지점으로 고착됨에 따라 스타트업을 마치고 원하는 애플리케이션을 구동하지 못하게 된다. LTC3331은 하베스팅 소스를 이용할 수 없을 경우 배터리로 자동 전환한다. 이 기능의 부가적인 이점은, 배터리를 사용하는 WSN이 에너지 하베스팅 소스를 최소한 절반 시간 동안 이용할 수 있다고 했을 때 10년에서 20년 이상, 그리고 에너지 하베스팅 소스가 그보다 더 편재하는 경우라면 그 이상으로 늘릴 수 있다는 점이다. 또한 선택적인 슈퍼 커패시터 밸런서를 통합함으로써 출력에서 슈퍼 커패시터를 이용해 상당한 에너지를 저장할 수도 있다.
LTC3129는 여러 가지 입력 소스로부터 최대 200mA의 연속 출력 전류를 제공할 수 있는 동기식 벅-부스트 컨버터이다. 이러한 입력 소스로는 단일 또는 다중 셀 배터리에 태양광 패널과 슈퍼 커패시터 입력을 포함한다. 2.42V∼15V 입력 범위와 1.4V∼15.75V의 출력 범위는 출력보다 높거나, 낮거나, 동일한 입력을 이용해 레귤레이트 출력을 제공할 수 있다. LTC3129는 또한 저잡음 벅-부스트 토폴로지를 채택함으로써 모든 동작 모드로 매끄럽게 동작할 수 있기 때문에, 입력 소스 전압이 출력보다 낮게 떨어지더라도 일정한 출력 전압을 유지해야 하는 에너지 하베스팅 애플리케이션에 이상적이다(그림 2).

그림 2. LTC3129 15V/200mA 벅-부스트 컨버터
LTC3129는 프로그래머블 MPPC(Maximum Power Point Control) 기능을 갖고 있으므로 태양광 전지와 같은 비이상적인 전원 소스에서 전력 추출을 극대화할 수 있다. 또한 정지 전류가 1.3㎂에 불과하므로 배터리 사용 시간이 무엇보다도 중요하게 요구되는 ‘Always-on’ 애플리케이션이나 에너지 하베스팅 애플리케이션에 이상적이다. 이 제품의 고정 1.2MHz 스위칭 주파수는 낮은 잡음과 높은 효율을 가능하게 하며, 외부 소자의 크기도 최소화할 수 있다.
리니어 테크놀로지의 LTC3331 에너지 하베스팅 및 배터리 수명 연장 디바이스와 LTC3129 저전력 동기식 벅-부스트 컨버터는 정지 전류가 극히 낮으므로 다양한 유형의 저전력 애플리케이션에 이상적이다.
1.3㎂ 미만의 낮은 정지 전류는 휴대기기와 웨어러블 기기에서 항상 켜 두어야 하는 회로들에 이용할 수 있도록 배터리 수명을 연장할 뿐만 아니라 새로운 세대의 에너지 하베스팅 애플리케이션을 가능하게 한다. 이것은 바야흐로 에너지 하베스팅과 사물인터넷이 성장 곡선상에서 본격적인 성장 단계에 진입했다는 것을 의미한다.
Tony Armstrong Linear Technology Corporation




































